0711-81154
campus@stisipolcandradimuka.ac.id
STISIPOL
Candradimuka
Beranda
Tentang Stisipol
Sambutan Ketua Yayasan
Sejarah
Struktur Organisasi
Visi, Misi, Tujuan dan Sasaran Strategis
Lokasi Kampus
Akademik
S1 Sarjana
S1 Ilmu Komunikasi
S1 Ilmu Administrasi Negara
S1 Ilmu Kesejahteraan Sosial
S1 Ilmu Politik
S2 Pasca Sarjana
S2 Administrasi Publik
S2 Ilmu Komunikasi
Galeri
Download
Kontak Kami
Pendaftaran
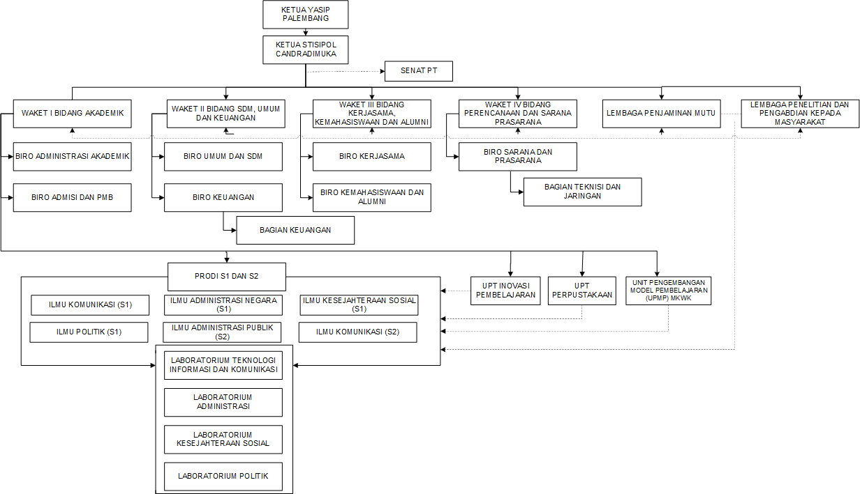
Struktur Organisasi STISIPOL Candradimuka
Periode 2025 - 2030
Ketua STISIPOL Candradimuka
Ketua
Dr.Hj. Lishapsari Prihatini, M.Si.
Wakil Ketua
Wakil Ketua I Bidang Akademik
Dr. Lisdiana, M.Si
Wakil Ketua II Bidang Umum, SDM, dan Keuangan
Desi Aryani, S.Sos., M.Si
Wakil Ketua III Bidang Kerjasama Kemahasiswaan & Alumni
Dr. Deby Chintia Hestiriniah, M.Si.
Wakil Ketua IV Bidang Perencanaan & Sarana Prasarana
Aydri Sailman Alfarizi, S.Ap., M.Sc.
Kepala Lembaga & Kepala Biro
Kepala Lembaga Penjamin Mutu
Dita Mayreista, M.H.
Kepala LPPM
Dr. Nopriawan Mahriad, M.Sc
Kepala BAA
Wiwit Octaviani, M.Kom
Kepala Biro Umum & SDM
Filisa Octary, M.Kom
Kepala Biro PMB
Ririn Oktasari, S.Pd
Kepala Biro Keuangan & Sarpras
M. Najib, B.Sc
Kepala UPT Inovasi Pembelajaran
Dr. Icuk Muhammad Sakir, M.Si
Kepala UPT Perpustakaan
Zuzana Nurvitasari, M.Si
Kepala Lab TIK
Junior Zamrud Pahalmas, M.I.Kom
Ketua Program Studi S1
Ketua Prodi S1 Ilmu Komunikasi
Siti Lady Havivi, M.Soc.Sc
Ketua Prodi S1 Ilmu Administrasi Negara
Dr. Arif Rahman Hakim, S.T., M.Si.
Ketua Prodi S1 Ilmu Kesejahteraan Sosial
Indah Pusnita, M.Si
Ketua Prodi S1 Ilmu Politik
M. Febrianza, M.Si
Ketua Program Studi S2
Ketua Prodi Magister Administrasi Publik
Dr. Femi Asteriniah, M.Si
Ketua Prodi Magister Ilmu Komunikasi
Dr. Budi Santoso, M.Comn
Bagan Struktur Organisasi
© Copyright 2026 All Rights Reserved, BPPDSI SC |
To Top